Freelancer tips Impostos do Fiverr no Brasil: Como ser tributado como freelancer?
Se eu sou freelancer, preciso pagar impostos? Sim, você deve, caso resida no Brasil e obtenha renda por meio do Fiverr ou de outras plataformas.
Já se sentiu sobrecarregado com todas as escolhas que você enfrenta como freelancer?
Um diagrama de árvore de decisão pode ser a ferramenta mais eficaz no seu arsenal para ajudar a planejar, organizar e otimizar seu trabalho de forma mais eficiente.
Este guia vai mostrar como criar esses mapas visuais para agilizar seu fluxo de trabalho, melhorar sua organização e tomar decisões mais inteligentes.
Vamos explicar o que é um diagrama de árvore de decisão, guiá-lo pelo processo de criação passo a passo e ainda explorar exemplos da vida real para inspirar suas próprias estratégias.
Um diagrama de árvore de decisão é como um fluxograma que mapeia todas as possibilidades de uma decisão. Ele quebra visualmente as opções e seus resultados, tornando todo o processo claro e organizado, no formato de uma árvore hierárquica.
Além de ajudar você a tomar decisões mais informadas, também pode ser útil para comunicar seus planos e estratégias a clientes, colaboradores ou qualquer pessoa que precise entender a lógica por trás das suas escolhas, garantindo que todos estejam alinhados.
Assim como o design thinking ajuda a abordar problemas de forma criativa, os diagramas de árvore de decisão trazem clareza para suas escolhas.
Este ferramenta visual mapeia todas as suas opções e seus resultados potenciais, sendo particularmente útil para freelancers de diversas maneiras:
Explorar diferentes abordagens de projetos e visualizar como cada decisão afeta o resultado final. Assim, você pode escolher o caminho que melhor se adapta aos seus objetivos e evitar obstáculos inesperados.
Resolver problemas, analisar possíveis causas e encontrar a solução mais eficaz, economizando tempo e evitando frustrações.
Visualizar como diferentes escolhas podem impactar seu projeto ou negócio, identificando riscos desde o início e tomando medidas para evitá-los, mantendo seus projetos no caminho certo.
Basicamente, os diagramas de árvore de decisão são uma ferramenta versátil que pode levar a decisões mais informadas, projetos bem planejados e uma solução eficiente de problemas no seu trabalho independente.
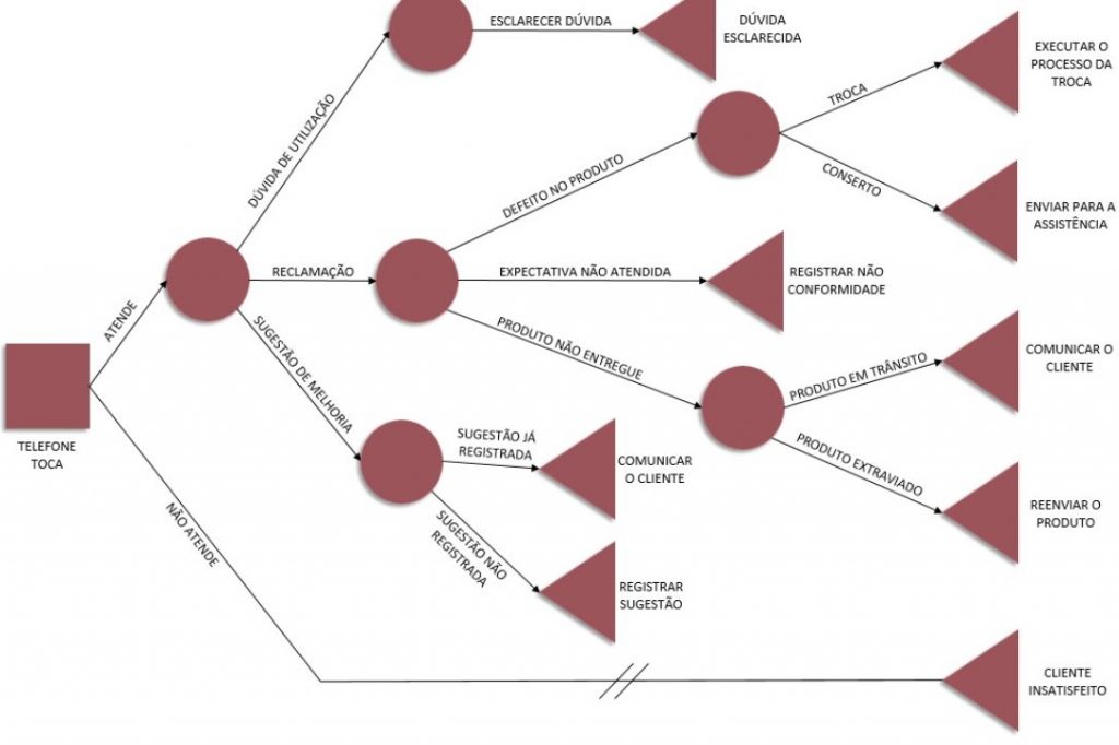
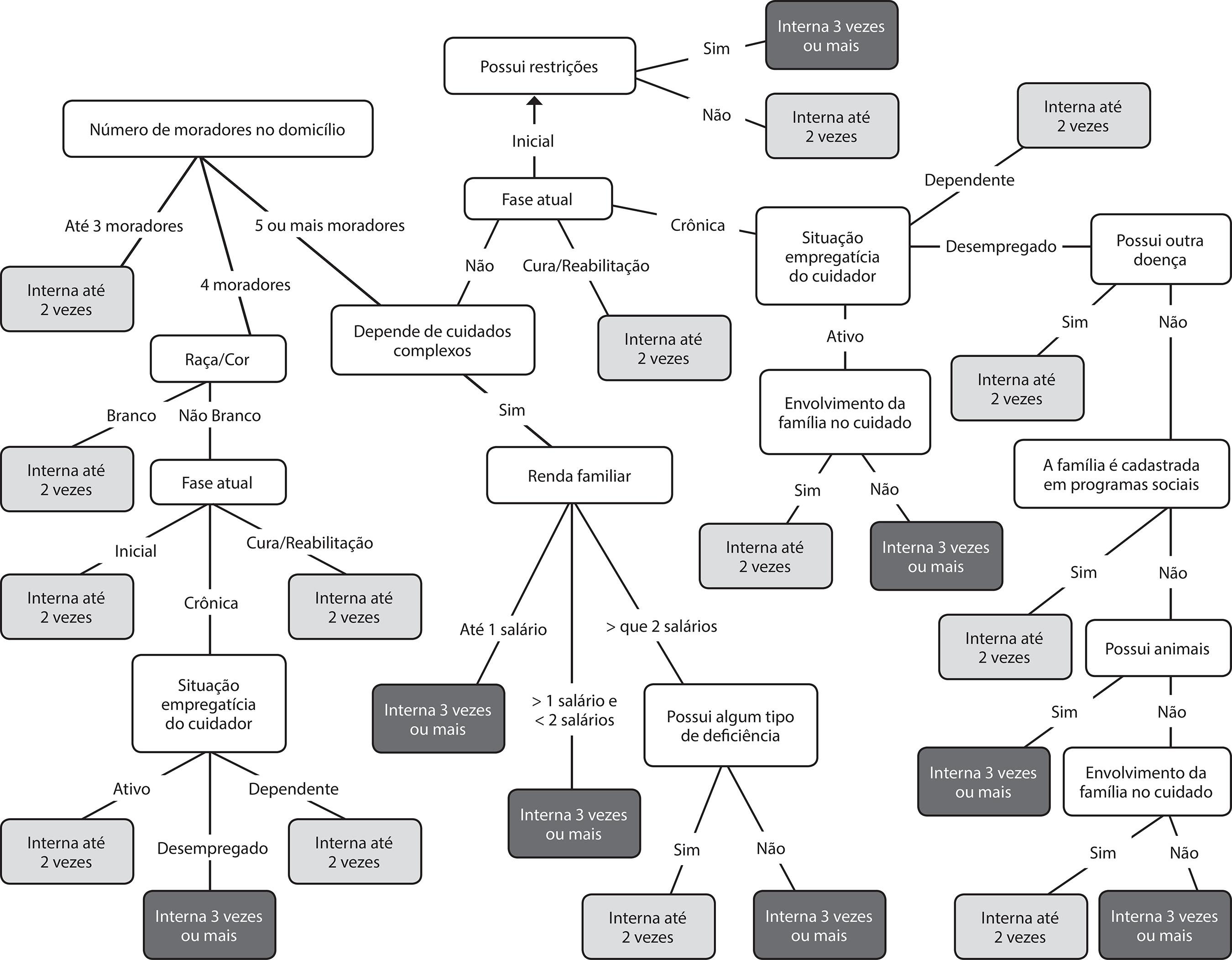
Os diagramas de árvore de decisão usam formas diferentes para representar as partes principais da jornada — decisões, opções possíveis e consequências:
Nós de decisão (quadrados): Cada árvore começa com um desses, representando uma escolha importante que você precisa fazer em seu projeto.
Ramos alternativos (linhas): São linhas que saem dos nós de decisão iniciais, com cada uma indicando um possível resultado ou escolha dessa decisão.
Nós de chance (círculos): Às vezes, coisas acontecem fora do seu controle. Os nós de chance representam resultados possíveis que podem acontecer devido a eventos imprevistos, como uma mudança no pedido de um cliente ou um prazo repentino. Incluir esses nós ajuda a planejar diferentes cenários e manter a flexibilidade.
Nós terminais ou finais (triângulos): Representam o resultado final que você alcançaria com base nas escolhas feitas ao longo do caminho. Ter vários triângulos mostra todas as possíveis "destinações" que seu projeto pode alcançar.
Não se esqueça de adicionar anotações! Esses detalhes explicam cada escolha, suas consequências e qualquer dado sobre potenciais ganhos ou perdas, oferecendo uma visão clara de todo o caminho que você está considerando.
Criar um diagrama de árvore de decisão pode ajudar a esclarecer situações nebulosas e chegar à solução mais lógica. Não se preocupe se você for novo nisso — aqui está seu guia passo a passo:
Defina o objetivo: Tudo começa com uma decisão, a ideia ou o problema que você quer resolver. Qual é a decisão que você precisa tomar como freelancer? Talvez seja escolher entre duas propostas de projetos, decidir como lidar com uma revisão do cliente ou priorizar sua carga de trabalho. Escreva isso — esta é a missão que seu diagrama de árvore de decisão ajudará a resolver.
Liste suas opções: Faça uma lista de todas as possíveis formas de abordar essa decisão. Quanto mais ideias, melhor! Não se preocupe com a viabilidade ainda — apenas coloque tudo na mesa.
Explore os resultados: Identifique e liste os possíveis resultados ou consequências para cada opção. Pense tanto nas coisas boas (um cliente feliz e mais trabalho) quanto nas não tão boas (prazos perdidos e perda de trabalho), além dos resultados neutros a serem considerados. Escreva todas as potenciais consequências, tanto de curto quanto de longo prazo, para cada escolha.
Desenhe sua árvore: Comece com seu nó de decisão inicial (o objetivo do passo 1), depois desenhe uma linha para cada opção que você listou no passo 2. No final de cada linha, desenhe um círculo para representar o resultado potencial dessa escolha.
Adicione detalhes: Agora, vamos detalhar seu diagrama. Para cada círculo (resultado), adicione quaisquer informações importantes que ajudem a explicar o que pode acontecer se você seguir esse caminho. Isso pode incluir dados, informações relevantes ou qualquer outra coisa que influencie sua decisão.
Revise e ajuste: Depois de completar seu diagrama de árvore de decisão, verifique se cada parte está completa e precisa. Se não, volte e edite ou adicione o que for necessário. Lembre-se, seu diagrama é um guia, então garanta que ele reflete com precisão a situação que você está enfrentando.
À medida que seu projeto avança ou novas opções surgem, não tenha medo de atualizá-lo. Isso mantém seu diagrama relevante, para que você tenha as informações mais precisas para guiar sua jornada.
Tanto os diagramas de Ishikawa quanto os diagramas de árvore de decisão podem ajudar freelancers a gerenciar projetos e resolver problemas de forma eficaz.
No entanto, é importante entender as diferenças entre eles, para saber qual ferramenta será mais útil em sua situação:
Características | Diagrama de Ishikawa | Diagrama de Árvore de Decisão |
Objetivo | Identificar e analisar causas de um problema | Visualizar opções e resultados de uma decisão |
Foco | Retroativo — identificar causas de problemas passados | Proativo — prever possíveis resultados futuros |
Uso | Análise de problemas | Tomada de decisão e planejamento |
Aplicação | Identificar, investigar e resolver problemas de produção | Avaliar abordagens para projetos e decisões ao longo do caminho |
Será que um diagrama de árvore de decisão é ideal para você? Vamos analisar os prós e contras dessa ferramenta para que você saiba se ela pode te ajudar a superar os desafios do freelancing:
Vantagens:
Versatilidade: Decisões simples ou complexas? Sem problemas! Os diagramas de árvore de decisão podem lidar com todos os tipos de decisão, tornando-os uma ferramenta versátil para qualquer desafio de freelancer.
Fácil de entender: O layout visual facilita a compreensão, até para pessoas fora da sua equipe — os diagramas de árvore de decisão são perfeitos para explicar seu raciocínio a clientes ou colaboradores.
Capacidade de lidar com qualquer tipo de dado: Podem representar uma grande variedade de dados, úteis para aprendizado de máquinas, decisões complexas e outras situações.
Fácil de editar e atualizar: São dinâmicos e simples de modificar conforme necessário, o que facilita a atualização conforme seu projeto evolui.
Visualização das consequências: Assim, você pode explorar diferentes cenários e fazer escolhas mais informadas.
Desvantagens:
Instabilidade: Um pequeno ajuste pode alterar significativamente toda a estrutura do seu diagrama de árvore. Fique atento a isso e revise seu diagrama após fazer alterações.
Risco: Embora os diagramas ajudem a visualizar as consequências potenciais, eles não podem prever o futuro perfeitamente. Sempre haverá um certo grau de incerteza nas situações reais.
Complexidade: Os diagramas de árvore são melhores para decisões gerenciáveis com um número limitado de variáveis. Se você estiver lidando com uma situação extremamente complexa com muitas variáveis, outras ferramentas podem ser mais adequadas.
O diagrama de árvore de decisão é uma ótima ferramenta para visualizar diferentes escolhas e suas possíveis consequências.
Mas lembre-se, a decisão final é sua.
Pese cuidadosamente os prós e contras de cada caminho antes de tomar sua decisão com base nas informações reveladas pelo seu diagrama de árvore de decisão.
Árvore de decisão sobre atendimento ao cliente

Árvore de decisão sobre empréstimos

Árvore de decisão sobre a escolha de um carro

Árvore de decisão sobre compras

Árvore de decisão sobre o estado de saúde de um paciente

Árvore de decisão sobre a dificuldade de acesso a serviços odontológicos

Árvore de decisão sobre a dificuldade em ir ao posto de saúde

Árvore de decisão sobre internações

Você não precisa seguir um guia de estilo rígido — use cores, fontes e ícones que façam sentido para você. Deixe com a sua cara!
A beleza dos diagramas de árvore de decisão está na sua versatilidade. Aqui está como eles podem ser uma ferramenta útil em diversos cenários de freelancing:
Qualquer pessoa que enfrente escolhas, de trabalhadores remotos a empregados de escritório, pode se beneficiar dos diagramas de árvore de decisão.
Eles te ajudam a ir fundo, considerar todas as possibilidades e enxergar claramente as consequências das suas ações.
Considere usá-los para decidir como investir seu tempo, escolher entre projetos ou até lidar com situações complicadas com clientes.
Como freelancer, você pode usá-los para planejar estrategicamente seu crescimento.
Pensando em expandir seus serviços, desenvolver novas táticas de marketing ou investir em uma nova ferramenta?
Um diagrama de árvore de decisão pode te ajudar a visualizar os riscos e oportunidades de cada opção, permitindo que você tome decisões mais conscientes para impulsionar o crescimento do seu negócio.
Programadores freelancers também podem usar diagramas de árvore para classificar e organizar dados de maneira mais eficiente.
Eles podem ser usados para lógica de ramificação em linguagens como JavaScript e Python, dividindo grandes conjuntos de dados em grupos menores com base em critérios específicos, tornando a tomada de decisão mais simples.
No fim das contas, os diagramas de árvore de decisão são flexíveis, fáceis de entender e ajudam você a enxergar claramente todas as opções e seus possíveis desfechos.
Eles te ajudam a tomar decisões informadas para manter sua jornada como freelancer fluindo com mais tranquilidade, evitando obstáculos inesperados pelo caminho.
Se você está buscando otimizar suas finanças e minimizar custos como freelancer, o DolarApp pode ser útil — uma maneira prática de economizar nas taxas de câmbio ao fazer transações em diferentes moedas.
Os países têm fronteiras. Suas finanças, não mais.
Freelancer tips Se eu sou freelancer, preciso pagar impostos? Sim, você deve, caso resida no Brasil e obtenha renda por meio do Fiverr ou de outras plataformas.
Freelancer tips A contract clause isn’t the same in every case. Discover what it is, common types, and some examples to understand its importance.
Freelancer tips Team drowning in chaos? Discover the tool that clarifies roles, avoids mistakes, and boosts project flow.